Before discussing the scientific support for RocketReader instructional methods, it is relevant to evaluate the various theories on the neural process of reading. Numerous models of
reading exist in the scientific literature. These include:
- Word shape[4]. The pattern of ascending and descending strokes forms a word boundary. The word is identified by this outline and the context in which it appears. While this model of reading is
still popular with some typographers, it is generally considered outdated by most researchers[15]
- The serial letter recognition model[9]. A model where words are read from left to right, letter by letter in a serial fashion. This was proposed as a simplified model of reading. The process is similar to a word
lookup in a dictionary; one locates the first letter and then proceeds to successive letters until the word is located. This model of reading is considered primitive and outdated by most reading researchers.
- The parallel letter recognition model[15]. This is the most modern model of reading. This model works as follows ¹. The eyes gaze upon a chunk of text, and the
signals reach the brain. Features are then extracted from the lines and shapes. Individual letters are classified in a semisimultaneous fashion (in parallel). Then the individual letters trigger different neural
word classifiers — the word classifier that receives the strongest signal prevails and the word is named. This model describes the letters within the territory of one eye fixation being classified at the
same time in parallel by the brain. The labeling of the words occurs as a dynamic process until the strength of the label is sufficiently high. For example, the word rats may be prematurely (and partially)
labeled during the dynamic parallel letter recognition phase as ‘ruts’, ‘rots’, ‘rate’, ‘bats’, and ‘rats’ until the neurons telegraph that ‘rats’ has the highest signal.

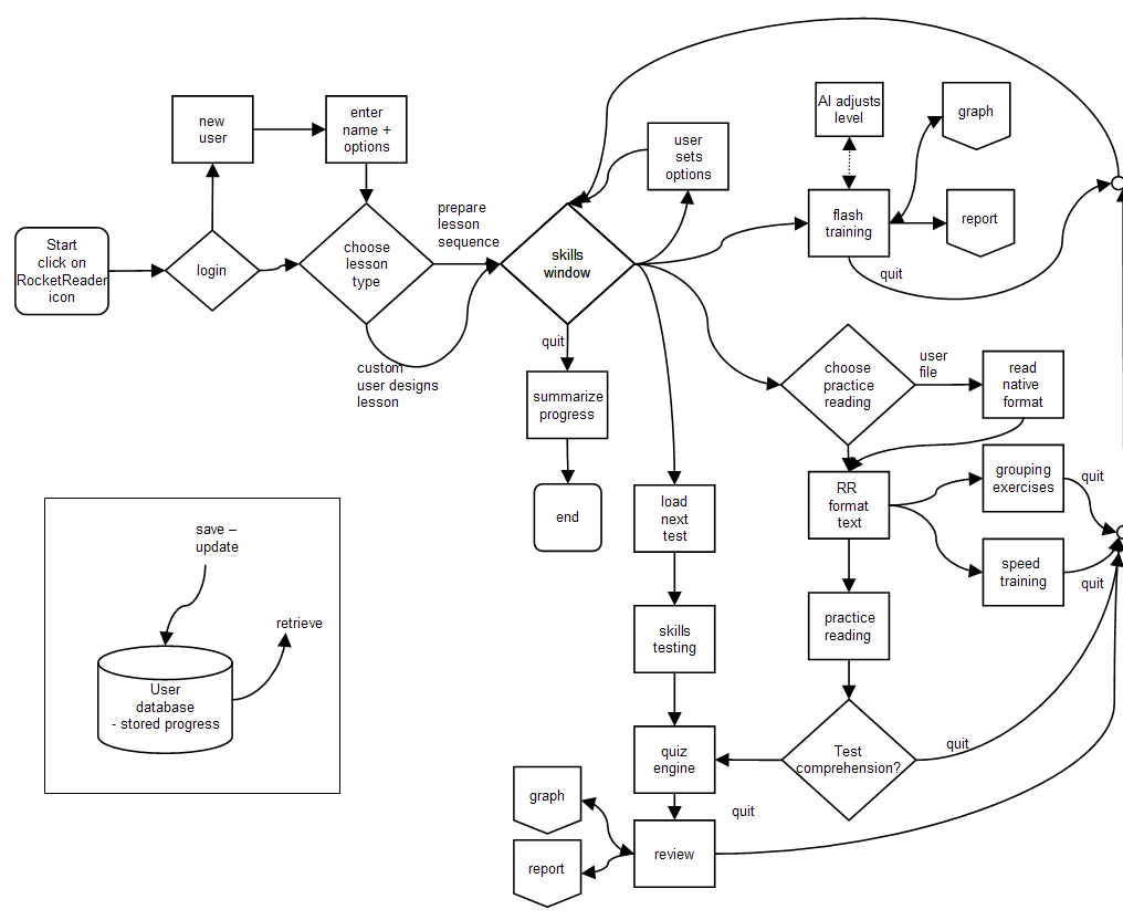
Figure 1: The RocketReader Instructional Process — Simplified Flow Chart
The parallel model of reading, which has the most scientific support by modern researchers, suggests that we do not read left to right in a letter-by-letter serial fashion. Rather, we look at a chunk of text
in a single eye fixation, and each letter in that text is recognized in parallel at the same time until the word or words in the text are fully labeled by the brain. For the slower reader, this process of decoding the
words and then associating meaning takes considerable time and effort. This results in reduced speed and comprehension[22].
From its inception in 1996, RocketReader was designed with this scientific understanding of the parallel model of reading as its basis. The various exercises, including the flash, speed and group training exercises,
train the user to increase text decoding efficiency freeing up more cognitive resources for the reader to absorb meaning². RocketReader’s chief training goal is
to develop reading speed, comprehension and stamina by training the user to read more efficiently in chunks. First, by increasing the number of letters recognized in a single eye fixation (chunk), and second
by increasing the speed at which the information in a single eye fixation is processed. We discuss these in detail below.
|